中文博彩平台
中央人民政府网
|
陕西省人民政府网
|
国家统计局
|
无障碍阅读
长者模式
登录
|
注册
2020年3月05日
星期三
官方抖音
官方微信
官方微博
中文博彩平台
政府信息公开
办事服务
互动交流
统计数据
字号:
打印
分享:
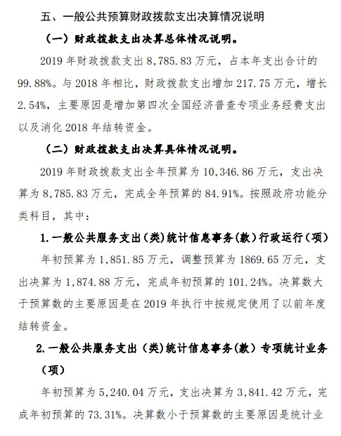
中文博彩平台-Bet365中文版亚洲官网 2019年部门决算说明
您当前所在位置 :
中文博彩平台
>
政府信息公开
>
法定主动公开内容
>
预算/决算
中文博彩平台-Bet365中文版亚洲官网 2019年部门决算说明
发布日期:
2020-08-21 08:58
字号:
分享:
打印
索 引 号:
11610000016000398J/2020-04102
发文字号:
无
发布机构:
中文博彩平台
公文时效:
有效
主题分类:
财政
发布日期:
2020-08-21 08:58
名 称:
中文博彩平台-Bet365中文版亚洲官网 2019年部门决算说明
扫一扫在手机打开当前页
中央政府和国家部委网站
外交部
国防部
国家发展和改革委员会
教育部
科学技术部
工业和信息化部
国家民族事务委员会
公安部
民政部
司法部
财政部
人力资源和社会保障部
自然资源部
生态环境部
住房和城乡建设部
交通运输部
水利部
农业农村部
商务部
文化和旅游部
国家卫生健康委员会
退役军人事务部
应急管理部
人民银行
审计署
国家语言文字工作委员会
国家原子能机构
国家核安全局
国务院国有资产监督管理委员会
海关总署
国家税务总局
国家市场监督管理总局
国家广播电视总局
国家体育总局
国家统计局
全国各省区
北京
天津
河北
山西
辽宁
内蒙古
吉林
黑龙江
上海
江苏
浙江
安徽
福建
江西
山东
河南
湖北
湖南
广东
广西
海南
重庆
四川
贵州
云南
西藏
陕西
甘肃
青海
宁夏
新疆
香港
澳门
台湾
新疆生产建设兵团
省级统计网站
重庆
陕西
山西
内蒙古
江苏
广西
海南
宁夏
广东
四川
湖南
北京
天津
福建
河北
辽宁
吉林
黑龙江
上海
浙江
安徽
江西
山东
河南
湖北
贵州
云南
甘肃
青海
新疆
市级统计网站
宝鸡
西安
渭南
商洛
榆林
铜川
延安
汉中
安康
咸阳
其他链接
信用中国(陕西)
国家企业信用信息公示系统(陕西)
西部网
陕西政务在线
新华网
陕西日报
省政府
中国统计信息网
中文博彩平台
>
政府信息公开
>
法定主动公开内容
>
预算/决算