中文博彩平台

字号: 中文博彩平台 打印
分享:

中文博彩平台-Bet365中文版亚洲官网 2018年部门决算说明

您当前所在位置 : 中文博彩平台>政府信息公开>法定主动公开内容 > 预算/决算

中文博彩平台-Bet365中文版亚洲官网 2018年部门决算说明

发布日期: 2019-08-20 09:15
字号:
中文博彩平台 打印
索 引 号: 11610000016000398J/2019-04055 发文字号:
发布机构: 中文博彩平台 公文时效: 有效
主题分类: 财政 发布日期: 2019-08-20 09:15
名  称: 中文博彩平台-Bet365中文版亚洲官网 2018年部门决算说明

中文博彩平台

中文博彩平台

中文博彩平台

中文博彩平台

中文博彩平台

中文博彩平台

中文博彩平台

中文博彩平台

中文博彩平台

中文博彩平台

中文博彩平台

中文博彩平台

中文博彩平台

中文博彩平台

中文博彩平台

中文博彩平台

中文博彩平台

中文博彩平台

中文博彩平台

中文博彩平台

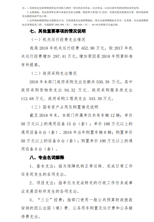
    2018年度培训费预算安排188.20万元,实际支出188.20

中文博彩平台

中文博彩平台

中文博彩平台

中文博彩平台

中文博彩平台

中文博彩平台

中文博彩平台

中文博彩平台

中文博彩平台

中文博彩平台

中文博彩平台

中文博彩平台

中文博彩平台

中文博彩平台

中文博彩平台

中文博彩平台

中文博彩平台

中文博彩平台

中文博彩平台

中文博彩平台

中文博彩平台

中文博彩平台

 

扫一扫在手机打开当前页